欢迎来到常德市应急管理局
登录
|
注册
|
繁體版
|
无障碍浏览
|
手机版
政务公开搜索
政务动态搜索
首 页
首 页
机关简介
综合动态
信息公开
政务服务
互动交流
您的位置:
首页
>
信息公开
>
应急管理
>
监管执法
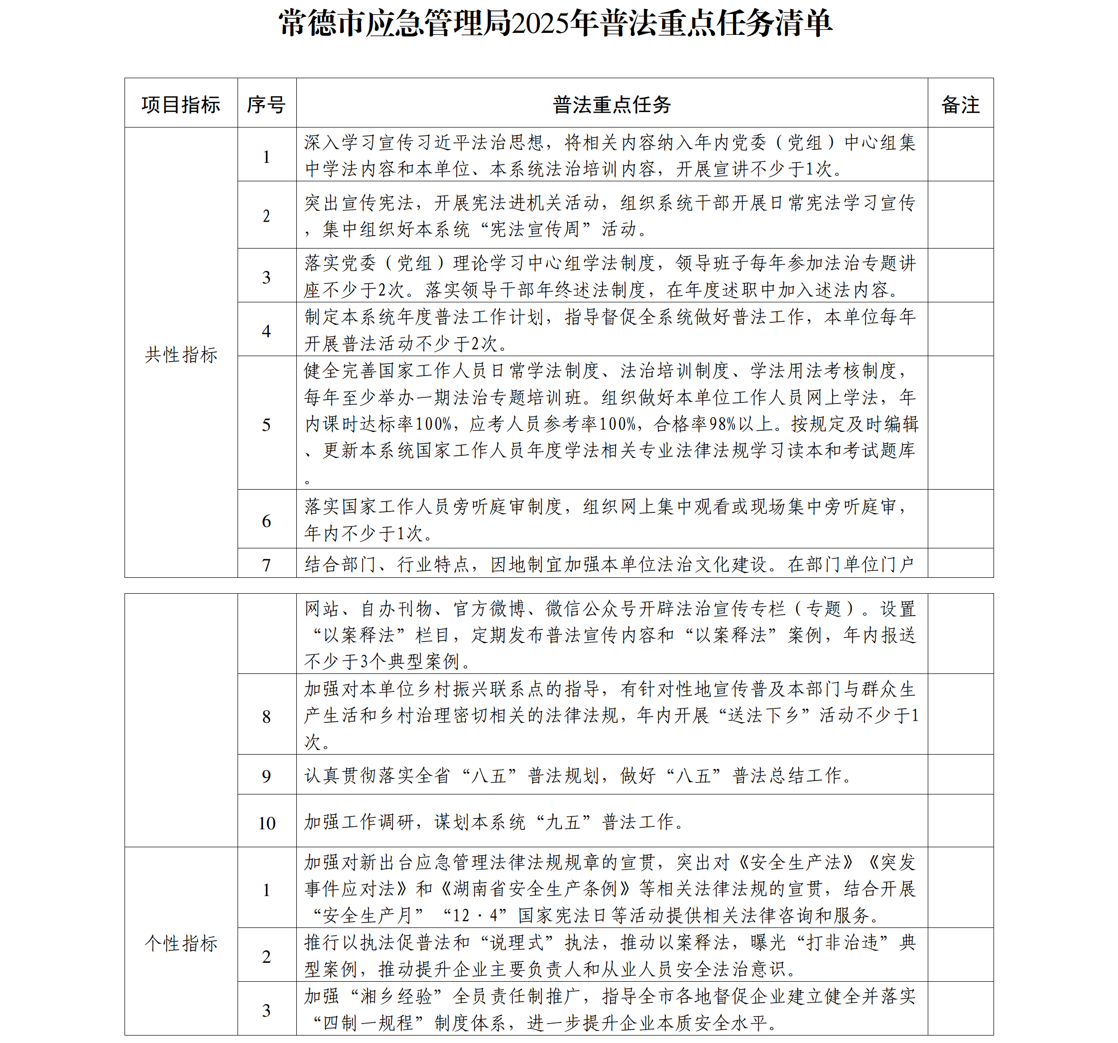
常德市应急管理局2025年普法重点任务清单
2025-04-21 08:18
来源:常德市应急管理局法规科
阅读次数:
次
字号:【
大
中
小
】
打印
扫一扫在手机打开当前页
归档时间:
已归档